CopyRight 2009-2020 © All Rights Reserved.版权所有: 中国海关未经授权禁止复制或建立镜像
《关于科学完善进出境生物材料检疫监管措施的公告》要点解析
作者:王博 付睿涵
文 / 王博 付睿涵
2025年12月24日,海关总署发布《关于科学完善进出境生物材料检疫监管措施的公告》(海关总署公告2025年第254号,以下简称“254号公告”),自2025年12月30日起实施。本文对254号公告制定背景及主要修订内容进行解读。
254号公告发布背景
为更好服务我国生命科学研究,保障科研、生产所需生物材料优进优出,统筹发展和安全,促进生物医药产业高质量发展,依据相关法律法规并经风险评估,海关总署决定将京津冀沪等地试点的进境生物材料检疫监管改革措施在全国范围推广,科学完善进出境生物材料风险分级及检疫监管措施。
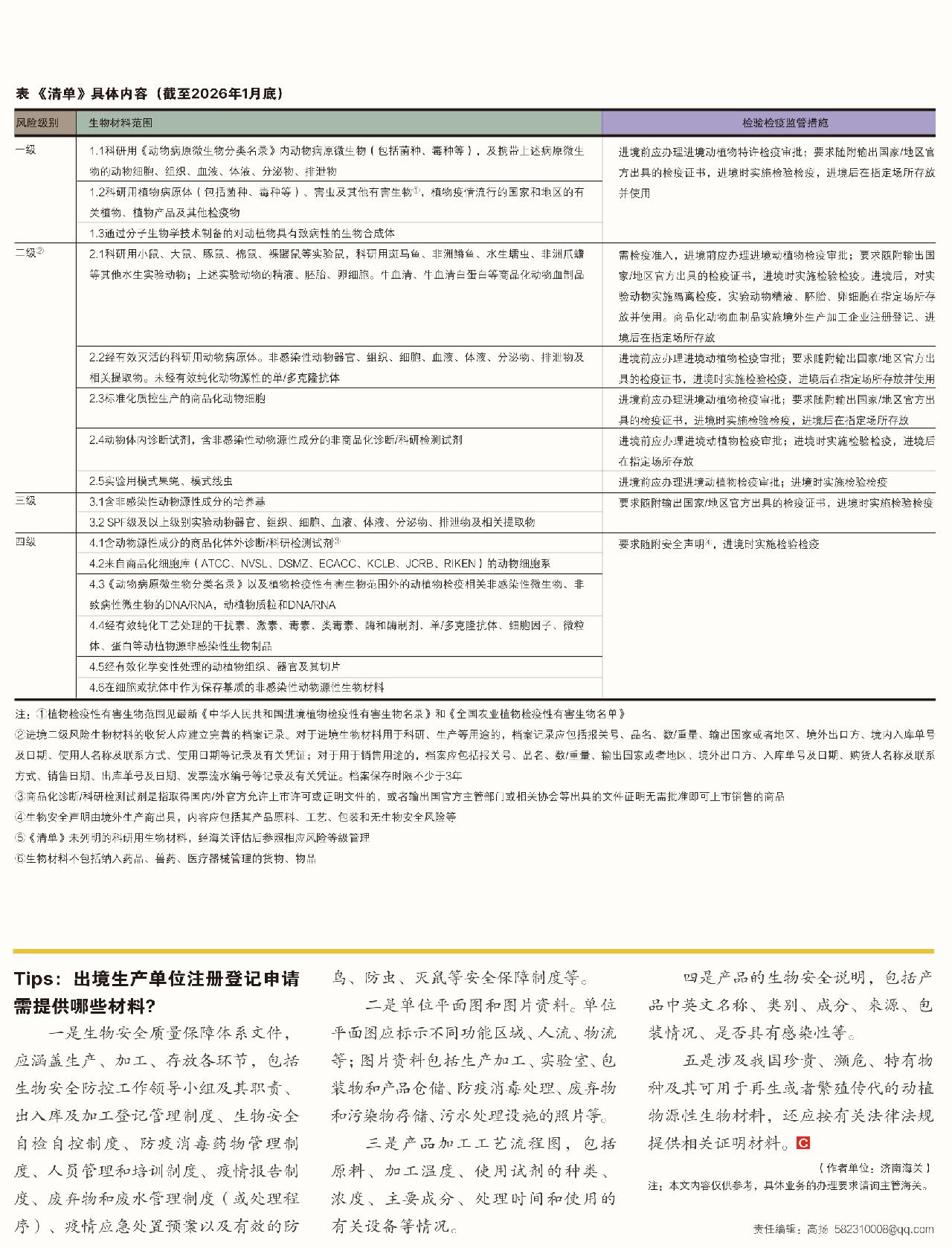
254号公告调整内容
调整完善《进境生物材料风险级别划分范围及相应检疫监管措施清单》
《进境生物材料风险级别划分范围及相应检疫监管措施清单》(以下简称《清单》,如下页表所示)在海关总署网站对外公布并动态更新。需要注意的是,科研用动物源性明胶(猪皮明胶、牛皮明胶、鱼皮明胶)不再作为生物材料管理,按照非食用动物明胶管理。
优化进境生物材料检疫审批
进境一级风险生物材料,应当申请办理进境动植物特许检疫审批手续,审批程序和要求按照海关总署有关特许检疫审批的公告执行。
进境二级风险生物材料,应当申请办理进境动植物检疫审批手续。原则上直属海关审批时限不超过3个工作日。
优化进境实验动物检疫监管措施
《清单》中实验动物的指定隔离场使用证允许一次办理、有效期内多次使用。在确保生物安全的前提下,经隔离场所在地直属海关批准,允许边隔离边实验。
《清单》中实验动物的隔离检疫期均缩减至14天。其中,实验鼠进口时应提供有关卫生证书规定的健康监测报告,或者进境后提供中国合格评定国家认可委员会(CNAS)认可检测机构出具的检测合格报告。对无法提供上述报告的,隔离检疫期仍维持30天。
优化出境生物材料企业注册登记管理
对于出境生物材料生产、加工、存放单位(以下简称“出境生产单位”),输入国家或地区无注册登记要求的,不实施注册登记管理。对输入国家或地区有注册登记要求的,出境生产单位应事先向海关提出注册登记申请,并提交《出境生物材料生产、加工、存放单位注册登记申请表》及相关材料。海关按照《中华人民共和国海关行政许可管理办法》实施审核,对符合条件的准予注册登记,注册登记有效期为5年。
Tips:出境生产单位注册登记申请需提供哪些材料?
一是生物安全质量保障体系文件,应涵盖生产、加工、存放各环节,包括生物安全防控工作领导小组及其职责、出入库及加工登记管理制度、生物安全自检自控制度、防疫消毒药物管理制度、人员管理和培训制度、疫情报告制度、废弃物和废水管理制度(或处理程序)、疫情应急处置预案以及有效的防鸟、防虫、灭鼠等安全保障制度等。
二是单位平面图和图片资料。单位平面图应标示不同功能区域、人流、物流等;图片资料包括生产加工、实验室、包装物和产品仓储、防疫消毒处理、废弃物和污染物存储、污水处理设施的照片等。
三是产品加工工艺流程图,包括原料、加工温度、使用试剂的种类、浓度、主要成分、处理时间和使用的有关设备等情况。
四是产品的生物安全说明,包括产品中英文名称、类别、成分、来源、包装情况、是否具有感染性等。
五是涉及我国珍贵、濒危、特有物种及其可用于再生或者繁殖传代的动植物源性生物材料,还应按有关法律法规提供相关证明材料。
(作者单位:济南海关)
注:本文内容仅供参考,具体业务的办理要求请询主管海关。
责任编辑:高扬 582310008@qq.com
